southplus
政策
本部门行政规范性文件
政府信息公开指南
政府信息公开制度
法定主动公开内容
履职依据
机关简介
规划信息
处罚/强制
预算/决算
收费项目
重大项目
重大民生信息
突发公共事件
监督检查
建议提案
政府信息公开年报
当前位置:
southplus
>
政府信息公开
>
法定主动公开内容
>
预算/决算
>
财政预算
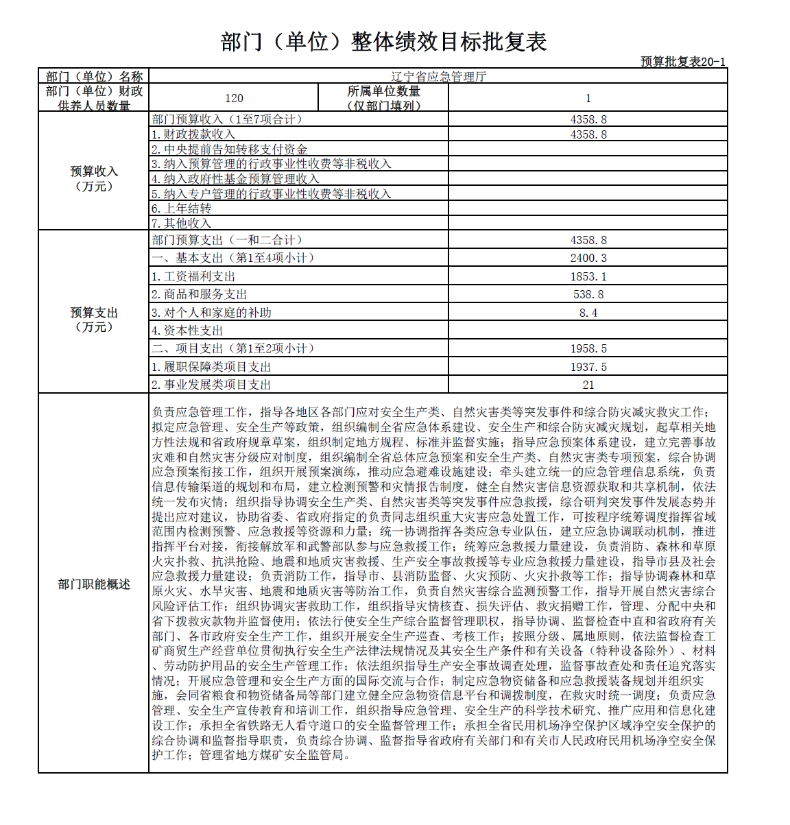
southplus 2020年度部门预算
发布时间:2020年12月14日
编辑:southplus 管理员
来源:厅办公室